Wednesday April 2026

হটলাইন

কনটেন্টটি শেষ হাল-নাগাদ করা হয়েছে: শুক্রবার, ২৭ সেপ্টেম্বর, ২০১৩ এ ১০:০০ PM

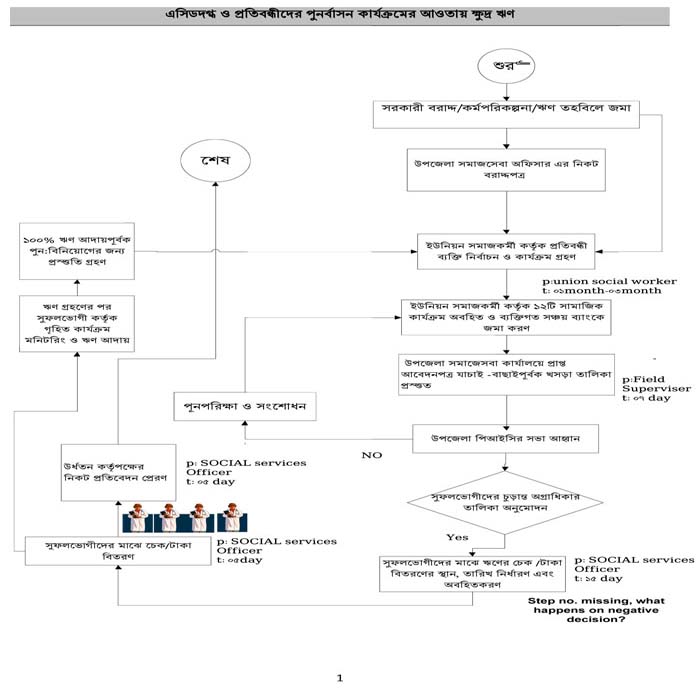
এসিডদগ্ধ ও প্রতিবন্ধীদের পুর্ণবাসনে ক্ষুদ্রঋণ

কন্টেন্ট: সেবা এবং ধাপ

ফাইল ১

এক্সেসিবিলিটি

স্ক্রিন রিডার ডাউনলোড করুন